Instance Verification Kit (IVK)
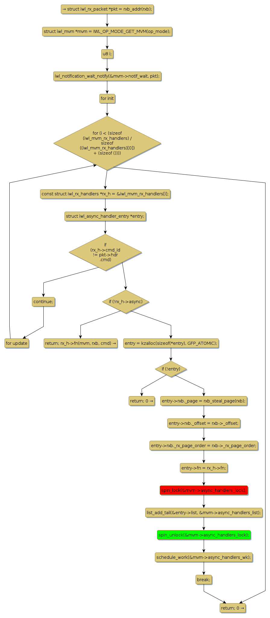
spin lock @ [22025+37+/linux-3.19-rc1/drivers/net/wireless/iwlwifi/mvm/ops.c]
Instance Signature: async_handlers_lock
|
The Matching Pair Graph:
|
|
Function Name
|
Control Flow Graph (CFG)
|
Events Flow Graph (EFG)
|
Source Correspondence
|
|
iwl_mvm_rx_dispatch
|
|
|
[21046+19+/linux-3.19-rc1/drivers/net/wireless/iwlwifi/mvm/ops.c]
|